🔍 Klicka för förstoring

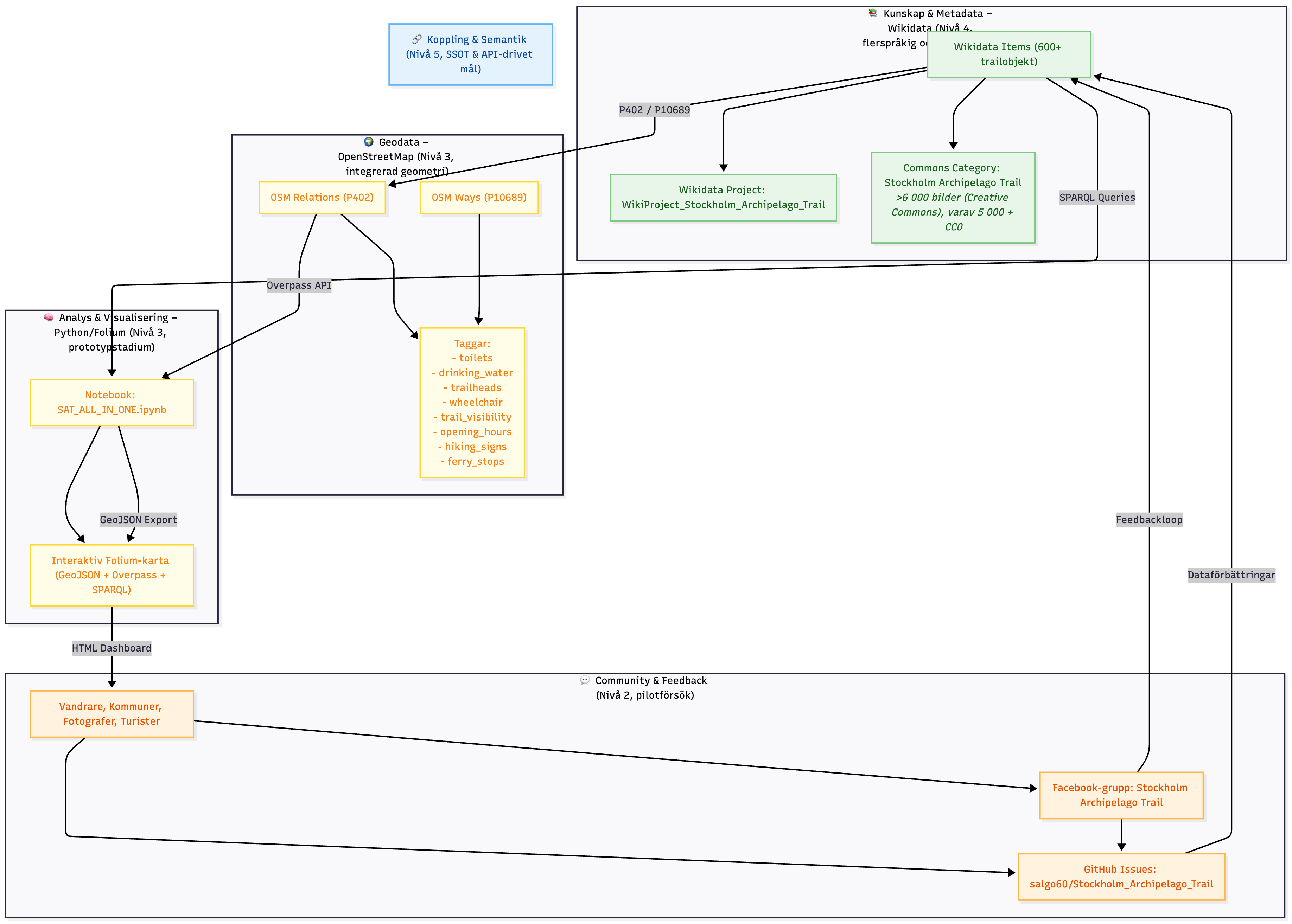
🧭 Proof by Doing – SAT Open Data – Stockholm Archipelago Trail

Den här dashboarden visar vad som blir möjligt när fysiska upplevelser möter öppen data.
Kommuner, myndigheter och föreningar är välkomna att återanvända datan via Wikidata – jmf video om dagens digitala spökefler filmer

💡 Genom att skapa en digital tvilling av vandringsleden kan öppna data, kartor, SSOT och användarfeedback vävas samman till ett levande beslutsstöd för både vandrare och förvaltare – video ”Från kaos till smart data” .

🧭 Digital Twin Roadmap
Nivå 1 / 5
🏷️ Buzzwords:
👥 Stakeholders:

User Cases

Jump to:
UC-1 Local business owner | UC-2 Daytrip hikers | UC-3 Weekend tenting hikers | UC-4 Weekend beginner tenting hikers | UC-5 Good food & exclusive stay hikers | UC-6 Group hiking organizers | UC-7 Hikers with boat access | UC-8 Non-Swedish speaking visitors | UC-9 MTB (mountain bike) riders | UC-10 Community sites (ideella föreningar, hembygdsföreningar) | UC-11 Commercial tourist sites (Airbnb, glamping, aktivitetsbolag) | UC-12 Dog owners & walkers | UC-13 Trail runners | UC-14 Accessibility-focused hikers | UC-15 Environmental monitors & researchers | UC-16 Photographers & content creators | UC-17 Bird watchers & nature enthusiasts | UC-18 Digital nomads / remote workers | UC-19 Active seniors & healthy aging hikers | UC-20 Families with children | UC-21 Solo travelers & singles | UC-22 Culture & heritage explorers | UC-23 Eco-conscious travelers | UC-24 Wellness & retreat travelers | UC-25 Educational groups & field trips | UC-26 Författare av reseböcker | UC-27 Trip sharers & trail community | UC-28 Naturvårdsverket | UC-29 Myndighetsnätverket för friluftsliv | UC-30 Boverket | UC-31 Folkhälsomyndigheten | UC-32 Havs- och vattenmyndigheten | UC-33 Jordbruksverket | UC-34 Konsumentverket | UC-35 Myndigheten för delaktighet (MFD) | UC-36 Länsstyrelsen Stockholm | UC-37 Tillväxtverket | UC-38 Kommuner längs leden | UC-39 Reseinfluencers & media | UC-40 Vintercampare | UC-41 Trail planners & maintainers | UC-42 Friluftskartskapare & GIS-utvecklare | UC-43 Ledägare & förvaltare
UC-1 Local business owner
Keywords: AI Economy Local growth Digital visibility
Stakeholders:
🏪 Behov: Synlighet på kartor, koppling till närliggande leder, enkel uppdatering av öppettider och erbjudanden.
Idag: Många lokala företag finns inte på OSM/Wikidata eller har felaktig info.
Önskat: Enkel onboarding till öppna data + integration med SAT Dashboard så att fler hittar till lokala caféer, gårdsbutiker och vandrarhem.
UC-2 Daytrip hikers
Keywords: Accessibility AI Digital twin Transport
Stakeholders:
🚶‍♀️ Behov: Easy access trails for a day, clear maps, toilets and picnic areas, public transport connections.
Idag: Hard to combine SL/ferry schedules with trail planning.
Önskat: Integrated map with public transport + SAT entry points.
UC-3 Weekend tenting hikers
Keywords: AI Camping Transport
Stakeholders:
Behov: Places for tents, drinking water, firewood/fireplaces, ferry/boat access for a 2–3 day trip.
Idag: Wind shelters and water sources partly missing in OSM/Wikidata.
Önskat: Up-to-date camping data, clear rules for fire/tenting in nature reserves.
UC-4 Weekend beginner tenting hikers
Keywords: Camping Safety Transport
Stakeholders:
🎒 Behov: Lättillgängliga tältplatser nära färjelägen och service, möjlighet till kortare helgvandringar med “plan B” om vädret blir dåligt.
Idag: Svårt att hitta reserverade tältplatser eller skyddade alternativ nära transport och boende.
Önskat: Karta som visar “easy camp routes” med backup-stugor, närhet till toalett/vatten och enkel återresa med SL eller Waxholmsbolaget.
UC-5 Good food & exclusive stay hikers
Keywords: Accommodation AI Smart tourism Transport
Stakeholders:
🍷 Behov: Hiking combined with gourmet food, hotels, cabins, high-quality experiences.
Idag: Few booking links or curated routes available.
Önskat: Packages combining SAT stages with local restaurants and stays.
UC-6 Group hiking organizers
Keywords: Interoperability Planning
Stakeholders:
👥 Behov: Planning for larger groups (school classes, companies), info about shelters, toilets, safety, group permissions.
Idag: Trail info is not adapted for group logistics.
Önskat: Group-friendly booking & facilities overview.
UC-7 Hikers with boat access
Keywords: AI Transport Service
Stakeholders:
Behov: Combine hiking with private boat access, info on harbors, docks, overnight possibilities.
Idag: Transport info split across websites and social media.
Önskat: Unified harbor & service map linked to trail sections.
UC-8 Non-Swedish speaking visitors
Keywords: Multilingualism Smart tourism Accessibility
Stakeholders:
🌍 Behov: Multilingual maps, translated regulations, booking links for ferries & cabins, clear signage in English/German.
Idag: Regulations and maps mostly only in Swedish, booking rarely linked.
Önskat: Machine-translated regulations, multilingual Wikidata/OSM labels, integrated booking links.
UC-9 MTB (mountain bike) riders
Keywords: Sport Transport
Stakeholders:
🚵 Behov: Clear rules about where MTB is allowed, trail surfaces, alternative routes.
Idag: Few MTB routes tagged in OSM, unclear restrictions in nature reserves.
Önskat: MTB-friendly SAT map with allowed/forbidden areas.
UC-10 Community sites (ideella föreningar, hembygdsföreningar)
Keywords: Culture Community Heritage
Stakeholders:
🏡 Behov: Visa hembygdsplatser, föreningshus, kulturarv, lokala aktiviteter längs leden.
Idag: Spritt på olika små webbsidor, sällan integrerat i större kartor.
Önskat: Koppling till Wikidata/OSM så att föreningar kan bli synliga direkt i SAT Dashboard och på turistkartor.
UC-11 Commercial tourist sites (Airbnb, glamping, aktivitetsbolag)
Keywords: Commercial Tourism Smart booking
Stakeholders:
🏕️ Behov: Länka boenden och aktiviteter direkt till leden, ex. Airbnb-stugor, kajakuthyrning, guidade turer.
Idag: Data ligger låst i plattformar utan öppen länkning.
Önskat: Smarta länkar från trail-sektioner till boende/aktiviteter, integration med bokningssystem och öppna API:er.
📷 Bilder: Fria foton från Wikimedia Commons kan användas för att illustrera glamping, kajak och turism.
UC-12 Dog owners & walkers
Keywords: Pets Rules Accessibility
Stakeholders:
🐕 Behov: Hundrastplatser, vattenställen, regler för hundar i naturreservat, information om var koppelkrav gäller.
Idag: Regler skiljer sig mellan reservat, ofta bara på svenska skyltar, och saknas digitalt.
Önskat: Enhetlig databas över hundregler + kartlager med hundrastplatser och tillgängliga badplatser för hundar.
UC-13 Trail runners
Keywords: Sport Facilities Timing
Stakeholders:
🏃‍♂️ Behov: Dricksvatten längs leden, öppettider för butiker, matställen på båtar, platser att ladda batterier eller lämna packning.
Idag: Splittrad info om servicepunkter och varierande öppettider per säsong.
Önskat: Realtidskarta med servicepunkter och energipåfyllning längs SAT för löpare och multisportare.
UC-14 Accessibility-focused hikers
Keywords: Inclusion Accessibility Mobility
Stakeholders:
Behov: Leder med hårt underlag, ramper, tillgängliga toaletter, parkeringsplatser och bänkar.
Idag: Bristfällig märkning av tillgänglighet i OSM och på skyltar.
Önskat: Filterbart kartlager över tillgängliga delsträckor och servicepunkter för personer med nedsatt rörlighet.
UC-15 Environmental monitors & researchers
Keywords: Environment Citizen science Data collection
Stakeholders:
🌿 Behov: Samla in och visualisera miljödata (skräp, flora/fauna, erosion) längs leden.
Idag: Flera initiativ finns men datan är spridd och inte kopplad till geodata.
Önskat: Koppla medborgarforskning till trail-segment via Wikidata/OSM, t.ex. via en SAT-dashboard med observationer.
UC-16 Photographers & content creators
Keywords: Media Attractions Visibility
Stakeholders:
📸 Behov: Utsiktspunkter, soluppgång/solnedgångsplatser, vackra fotoobjekt längs leden.
Idag: Saknas kuraterade platser och metadata i öppna källor.
Önskat: Kartlager med fotoplatser, länkade till Wikimedia Commons och Instagram-taggar.
🖼️ Bilder: Använd fria bilder från Wikimedia Commons för att inspirera och illustrera fotoplatser.
UC-17 Bird watchers & nature enthusiasts
Keywords: Wildlife Conservation Tourism
Stakeholders:
🦉 Behov: Information om fågeltorn, säsongsrestriktioner och observationer.
Idag: Få OSM-taggar för ornitologiska platser, svårt att hitta aktuella observationer.
Önskat: Länkning till Artportalen och naturvårdsdata via Wikidata-ID för varje naturreservat.
UC-18 Digital nomads / remote workers
Keywords: Connectivity Workation Smart tourism
Stakeholders:
💻 Behov: Wifi, laddstationer, caféer med eluttag, tysta platser för arbete.
Idag: Ingen samlad info om digital infrastruktur i skärgården.
Önskat: Kartlager med “digitala oaser” längs SAT, integrerat med kollektivtrafik och logi.
UC-19 Active seniors & healthy aging hikers
Keywords: Health Community Wellbeing
Stakeholders:
🧓 Behov: Trygga leder, kortare delsträckor, rastplatser och toaletter, sociala aktiviteter och naturgym.
Idag: Svårt att se vilka sträckor som är lättgångna eller har sittplatser.
Önskat: Karta med “seniorvänliga” leder, tillgängliga toaletter, och tips på organiserade gruppvandringar.
UC-20 Families with children
Keywords: Family Education Accessibility
Stakeholders:
👨‍👩‍👧‍👦 Behov: Kortare etapper, lekvänliga platser, säkra bad, fik och boenden anpassade för barn.
Idag: Information om barnvänliga delar saknas på de flesta kartor.
Önskat: Filter för barnvänliga sträckor, badplatser och familjeaktiviteter.
UC-21 Solo travelers & singles
Keywords: Community Freedom Wellbeing
Stakeholders:
💫 Behov: Trygga leder, sociala mötesplatser, enkel logistik för enpersonsturer.
Idag: De flesta guider utgår från par eller grupper.
Önskat: SAT Dashboard med tips på “solo friendly” leder, gemensamma vandringar och delade boenden.
UC-22 Culture & heritage explorers
Keywords: Culture History Education
Stakeholders:
🏛️ Behov: Kulturmiljöer, fornminnen, museer och berättelser kopplade till skärgårdens historia.
Idag: Kulturdata är utspridd på flera plattformar och saknar geografisk koppling.
Önskat: Karta med kulturstopp via Wikidata och Riksantikvarieämbetet.
UC-23 Eco-conscious travelers
Keywords: Sustainability Climate Slow travel
Stakeholders:
🌱 Behov: Miljövänliga transporter, ekologiska matställen, återvinningsstationer och naturvänliga övernattningar.
Idag: Hållbarhetsdata saknas ofta i kartplattformar.
Önskat: SAT-karta med klimatvänliga färjealternativ, elbåtsladdning och eko-caféer.
UC-24 Wellness & retreat travelers
Keywords: Wellbeing Mindfulness Nature therapy
Stakeholders:
🧘 Behov: Platser för stillhet, yoga i naturen, bad och återhämtning.
Idag: Få digitala resurser lyfter fram tysta naturupplevelser.
Önskat: Karta med “wellness spots” – tysta vikar, badställen och retreats.
UC-25 Educational groups & field trips
Keywords: Learning Education Youth
Stakeholders:
🧭 Behov: Platser för biologi/geografi/exkursioner, material för skolor, säkerhetsinfo och logistik.
Idag: Få kopplingar mellan skolprojekt och naturreservatsdata.
Önskat: API och kartlager som skolor kan använda för exkursioner med realtidsdata.
UC-26 Författare av reseböcker
Keywords: Publishing Storytelling Curation
Stakeholders:
📚 Behov: Tillgång till uppdaterade, pålitliga data om leder, platser, kulturmiljöer och logi för att skapa reseböcker, bloggar och guider.
Idag: Saknar central källa för öppna och verifierade fakta.
Önskat: Ett “SAT knowledge hub” med Wikidata + OSM som grund för inspiration och research.
📖 Bilder: Fria kartor och fotografier från Wikimedia Commons kan användas i reseböcker och guider jmf bilder från leden
UC-27 Trip sharers & trail community
Keywords: Community Open data Experience sharing
Stakeholders:
🌐 Behov: Kunna dela vandringar, erfarenheter, bilder och tips på ett öppet sätt — utan att allt försvinner i sociala medier-flöden.
Idag: De flesta delar via Facebook, svårt att länka eller återanvända.
Önskat: "Share Your Hike" #151 – öppet system där man kan dela turer med spår, bilder, väder och feedback.
UC-28 Naturvårdsverket
Keywords: Policy Environment Data governance
Stakeholders:
🏞️ Behov: Nationell överblick över leder, naturreservat, servicepunkter och tillgänglighet kopplad till friluftsmålen.
Idag: Uppföljning kräver manuell inrapportering från län och kommuner.
Önskat: En gemensam datastandard (OSM/Wikidata) för leder och servicepunkter som kan användas för automatiserad rapportering till miljö- och friluftsmål.
UC-29 Myndighetsnätverket för friluftsliv
Keywords: Coordination Open data Sustainability
Stakeholders:
🧭 Behov: Samordnad informationsstruktur mellan myndigheter som arbetar med friluftsliv, naturvård, hälsa och tillgänglighet.
Idag: Varje myndighet har egna register och definitioner.
Önskat: En nationell modell för "Friluftslivsdata som data" – gemensamt schema för leder, service och naturdata som kan återanvändas.
UC-30 Boverket
Keywords: Planning Accessibility Urban nature
Stakeholders:
🏙️ Behov: Data om tätortsnära natur, tillgänglighet och friluftsområden för fysisk planering och rapportering mot friluftsmålen.
Idag: Kommuner rapporterar i olika format, svår att jämföra nationellt.
Önskat: En gemensam datastandard som binder ihop leder, parker, skyddade områden och tillgänglighetsdata via Wikidata/OSM.
UC-31 Folkhälsomyndigheten
Keywords: Health Equity Urban design
Stakeholders:
❤️ Behov: Underlag för fysisk aktivitet och naturens roll för folkhälsa, särskilt för utsatta grupper.
Idag: Data om tillgång till friluftsliv saknas i många hälsoundersökningar.
Önskat: Länkade dataset mellan naturtillgång, leder, tillgänglighet och socioekonomiska data för jämlikhetsanalys.
UC-32 Havs- och vattenmyndigheten
Keywords: Marine Conservation Outdoor recreation
Stakeholders:
🌊 Behov: Identifiera och följa upp kustnära områden av riksintresse för friluftsliv.
Idag: Data om kustleder och badplatser saknar standardiserad koppling till skyddade områden.
Önskat: Länkning mellan marina friluftsområden, Wikidata och OSM för bättre analys av tillgång till havsnära rekreation.
UC-33 Jordbruksverket
Keywords: Landscape Biodiversity Rural tourism
Stakeholders:
🌾 Behov: Data om leder, ängs- och hagmarker och kulturmiljöer för att följa upp miljömålet “Ett rikt odlingslandskap”.
Idag: Svårt att kombinera friluftsliv och jordbrukslandskap i GIS och analyser.
Önskat: Länkad data mellan naturvärden, kulturmiljöer, leder och besöksnäring.
UC-34 Konsumentverket
Keywords: Safety Tourism Oversight
Stakeholders:
🧾 Behov: Säkerhet och kvalitet i naturturism och friluftstjänster (guider, boenden, aktiviteter).
Idag: Ingen enhetlig struktur för att koppla säkerhetsinformation till friluftsdestinationer.
Önskat: Standardiserad metadata för säkerhet och certifiering kopplad till Wikidata/OSM-objekt.
UC-35 Myndigheten för delaktighet (MFD)
Keywords: Accessibility Inclusion Digitalization
Stakeholders:
Behov: Att identifiera och synliggöra tillgängliga leder och platser för personer med funktionsnedsättning.
Idag: Olikartad och manuell rapportering, saknas samlad digital karta.
Önskat: Nationell datamodell för tillgänglighet i natur- och friluftsliv med öppna API:er och gemensamma attribut.
UC-36 Länsstyrelsen Stockholm
Keywords: Regional coordination Nature protection Outdoor recreation
Stakeholders:
🗺️ Behov: Samla regional data om leder, naturreservat, badplatser, toaletter och skyddade områden.
Idag: Informationen finns spridd mellan GIS-system, broschyrer och webbplatser.
Önskat: Gemensam datamodell för friluftsliv som kan exporteras till Wikidata, OSM och nationella karttjänster.
UC-37 Tillväxtverket
Keywords: Economy Tourism Sustainability
Stakeholders:
📈 Behov: Stödja hållbar turism och lokal tillväxt genom tillgängliga data om natur- och kulturturism.
Idag: Svårt att mäta och analysera naturturismens infrastruktur nationellt.
Önskat: Enhetlig dataplattform för turismens infrastruktur (leder, boende, aktiviteter) med öppna standarder.
UC-38 Kommuner längs leden
Keywords: Local planning Tourism Sustainability
Stakeholders:
🏘️ Behov: Underlag för lokal planering av leder, servicepunkter och besöksmål.
Idag: Olika format och rutiner mellan kommuner, svårt att samordna med länsstyrelsen.
Önskat: Lokal tillgång till samma öppna friluftslivsdata – så att uppdateringar i kommunen direkt syns i nationella kartor och Wikidata.
UC-39 Reseinfluencers & media
Keywords: Media Outreach Tourism
Stakeholders:
📱 Behov: Tillgång till fria bilder, fakta och kartlänkar om leder och platser för att skapa trovärdigt innehåll.
Idag: Spritt material, svårt att hitta fria bilder och källor.
Önskat: Enkel åtkomst till fria bilder på Wikimedia Commons och länkbar data för artiklar och sociala medier.
UC-40 Vintercampare
Keywords: Winter Camping Survival
Stakeholders:
❄️ Behov: Tillgång till vatten, ved och skyddade tältplatser även under vintersäsongen.
Idag: Vattenposter och vindskydd saknar säsongsdata och metadata i OSM/Wikidata.
Önskat: Datamodell med säsongsöppettider och tillgångsstatus för vinterfriluftsliv.
UC-41 Trail planners & maintainers
Keywords: Infrastructure Planning Data quality
Stakeholders:
🧭 Behov: Helhetsbild över befintliga och planerade leder, tillgång till data om dricksvatten, toaletter, tillgänglighet, badplatser, hundrastgårdar, hotell och tältplatser med faciliteter.
Idag: Information spridd i olika källor (kommuner, OSM, broschyrer), saknar gemensam struktur och uppdateringsflöde.
Önskat: En “Trail Infrastructure Dashboard” som samlar OSM/Wikidata-data om leder, servicepunkter och tillgänglighet. Möjlighet att planera, jämföra och kvalitetssäkra ledsträckningar digitalt samt exportera till GIS och kommunala planeringssystem.
🛠️ Exempel på användning: • Identifiera var nya leder kan dras i relation till befintlig infrastruktur.
• Analysera servicegap (t.ex. var toaletter eller vattenposter saknas).
• Dokumentera tillgänglighetsanpassning och planera förbättringar.
• Samarbeta med kommuner, föreningar och OSM-communityn för uppdateringar.
UC-42 Friluftskartskapare & GIS-utvecklare
Keywords: Mapping Data quality Open data Collaboration Infrastructure
Stakeholders:
🗺️ Behov: Tillgång till stabila, uppdaterade datakällor för leder, servicepunkter, naturreservat och regler, samt tydliga identifierare (Q-id, OSM-id) för synkronisering mellan plattformar.
Idag: Kartskapare måste kombinera data från flera källor (OSM, Wikidata, kommunala GIS) med varierande kvalitet och uppdateringsfrekvens. Det är svårt att veta vad som är den senaste versionen av en led eller ett naturreservat, och dialogen med ledägare sker ofta manuellt.
Önskat: • Stabil och versionssäkrad databas för friluftsliv som kan användas i appar, tryckta kartor, uMap och dashboards.
• Enkelt att kommunicera med ledägare (t.ex. via Wikidata-länkar eller SAT Dashboard feedback).
• Smidig felrapportering kopplad till OSM-objekt eller Wikidata-ID, med notifiering till ansvariga organisationer.
• Koppling till öppna API:er och standarder (OSM/Wikidata) för enkel uppdatering och återanvändning.
🧩 Exempel på användning: • Bygga uMap-, Folium- eller Leaflet-kartor med levande friluftsdata.
• Exportera data till GIS-format (GeoJSON, shapefile) för analys och tryck.
• Samköra OSM-geometrier (relationer/vägar) med Wikidata-metadata.
• Identifiera saknade objekt eller felaktiga taggar i OSM/Wikidata via dashboardar.
💬 Kommunikation: • Möjlighet att lämna feedback direkt på kartobjekt (t.ex. via GitHub Issues eller integrerat rapporteringsverktyg).
• Länk mellan varje ledsektion och dess förvaltare för dialog och statusuppdateringar.
💡 Relevanta initiativ: Stockholm Archipelago Trail (SAT), OSM Sverige Open Data, samt Wikidata:Outdoor recreation project.
UC-43 Ledägare & förvaltare
Keywords: Maintenance Collaboration Data governance Reporting
Stakeholders:
🥾 Behov: Enkel hantering av felrapporter, uppdateringar och dialog med kartskapare, kommuner och användare. Möjlighet att se status, statistik och förändringar över tid för egna leder och servicepunkter.
Idag: Uppdateringar sker manuellt via e-post eller PDF-kartor. Det saknas gemensam digital kanal för rapportering och uppföljning. Många fel (trasiga skyltar, stängda toaletter, saknad markering) når aldrig rätt mottagare.
Önskat: • Ett digitalt gränssnitt (t.ex. “SAT Dashboard for Maintainers”) kopplat till OSM/Wikidata där felrapportering, status och åtgärder loggas.
• Möjlighet att verifiera eller avvisa rapporter direkt i systemet.
• Automatisk notifiering när nya rapporter kommer in på egna leder eller områden.
• Enkel export till kommunala GIS-system och uppföljningsrapporter.
🧭 Exempel på användning: • Se vilka sektioner som har aktuella problem (vindfällen, trasiga spänger, saknade skyltar).
• Godkänna eller uppdatera information som skickats in av kartskapare eller vandrare.
• Dela uppdaterad status till Wikidata och OSM för omedelbar spridning.
💬 Kommunikation: • Direktkanal till kartskapare, kommuner och myndigheter via öppna verktyg (GitHub Issues, Wikidata kommentarer, API-feedback).
• Möjlighet att lägga in kontaktuppgifter till förvaltare per ledsektion i Wikidata (t.ex. via egenskap P127 eller P137).
🌍 Relevanta initiativ: Stockholm Archipelago Trail (SAT), OpenStreetMap Sverige, samt Wikidata:Protected areas.